
Streamline Ad Campaign Workflow
Reducing manual entry and redundant tasks to setup & maintain ad campaigns
Company
Basis Technologies is both an ad agency and a comprehensive automation software provider for enterprise marketers.
Role
Senior Product Designer
Sole designer for a few campaign setup & maintenance projects for the feature team
Team
- One Product Manager
- Five Engineers
- One UX Researcher
Problem
Creating and maintaining ad campaigns in the system lacks automation, requiring manual intervention at multiple stages
Agencies often rely on multiple documents and spreadsheets—such as RFPs, media authorizations, and insertion orders—before transitioning into the platform. Media Planners and Buyers were required to manually input this data into Basis to build and update campaigns, leading to time-consuming and error-prone processes.
Ad Ops users faced additional challenges, including the need to create dummy or shell campaigns just to generate tracking pixels early, allowing them to propagate ahead of a campaign launch.
Users also required greater flexibility in campaign parameters, such as the ability to set the ad serving rate based on clicks rather than impressions, as well as the option to run campaigns in different time zones and currencies.
Goals
Improve the experience for users when creating and maintaining ad campaigns.
There were a few projects that ranged from small to large that contributed to overall workflow improvements for users.
- Importing a media plan into Basis
- Allowing users to create tracking pixels without creating a campaign
- Alpha sorting of tactics without going into sort mode
- Adding Cost-per-click (CPC) ad serving rate
- Local currency and time zone enhancements
Project Duration
June 2022 – August 2023

Research
Discovery Activities
- User interviews
- Competitive analysis
- Assumption mapping
- Current state task flows
User Interview Insights
We spoke to several users with different roles that contribute to planning and executing ad campaigns to resolve various pain points throughout the workflow.
Overall, our findings indicated that many tasks involved in setting up campaigns could benefit from increased automation and greater flexibility.
Campaign Setup
Manual entry for updates for insertion orders for ad serving platform vendors
My biggest hang up is with direct vendors. A lot of the time they have trouble accessing Basis, and we really need to get an IO over 2 at the client a lot quicker than they can.
Media Planner
Media Plan Approval
Ad Ops lacked visibility into when media plans were approved, which they needed in order to determine when pixels should be activated.

DSP TRACKING PIXELS Discovery
We interviewed five users to better understand the pain points around pixel creation. They shared that best practices recommend placing pixels 1–2 weeks before a campaign launches. Through these conversations, we uncovered a major inefficiency: the system required a campaign to be created before a pixel could be generated, creating unnecessary delays and extra work.
For example, if an agency has a client that they’re working with and knows they want to include retargeting on a campaign, it’s part of our best practice to get a pixel placed prior to launch (2 weeks is what I typically recommend). However, in order for the user to build and send a pixel, they have to setup a campaign/media plan – meaning they have to go through the whole workflow of building the media plan. If clients had access to a pixel library outside of a media plan, they’d be able to build these pixels much quicker AND also check how audiences are building with way fewer clicks. They’d also be able to see their conversions and the breakdown of those conversions (which conversion pixel) that are coming in.
Ad Ops Specialist

We also learned that users were interested in the ability to add and manage creatives outside of a campaign. However, they consistently identified pixel setup as the more pressing pain point. As a result, global creative management was deferred and scoped as a separate future project.
Competitive Analysis
DSP Tracking Pixels
To better understand how other systems associate campaign assets—such as pixels and creatives—with campaigns and advertisers, we conducted research on several competitors and ad serving platforms. Our goal was to validate the assumption that conversion tracking pixels could be reused across multiple campaigns. We also explored whether these pixels were commonly used across sub-brands within the same company.


Assumption Mapping
Import Media Plan
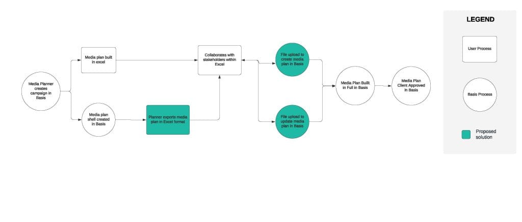
To surface potential unknowns with the feature team, we conducted an assumption mapping workshop to proactively identify risks and challenges related to importing a file to update the media plan. Since the media plan grid in the Basis Platform is deeply interconnected with other parts of the system, it was essential to consider its various dependencies and downstream impacts.


DSP TRACKING PIXELS Assumption map
Product and design collaborated on a quick assumption mapping exercise to assess whether further discovery was needed around pixel functionality. The outcome supported moving forward with allowing pixels to be created independently of a campaign—a promising first step toward reducing the time and effort required to place pixels for campaigns.

Current Task Flows
DSP Tracking Pixels
Through our research, we discovered that users typically reused tracking pixels at the brand level. This insight led the team to update the system architecture by removing the requirement to tie a pixel directly to a single campaign. By allowing users to create pixels independently of campaigns, we enabled them to associate the same pixel with multiple campaigns under a specific brand—streamlining their workflow and increasing flexibility.

Brainstorm & Ideation
Brainstorm Activities
- User story mapping
- User flows
- Wireframes
Import Media plan Story Map
To prioritize functionality and break down the work effectively, we conducted a user story mapping workshop with the full team.
This exercise helped us clarify the user journey and define the core requirements for uploading a file to update a media plan, ensuring alignment on must-have features and process flow.

User Flows
DSP Tracking Pixels
Ultimately, the process of creating a new pixel remained largely the same, but the update saved users significant time by eliminating the need to create empty campaign shells or recreate pixels in Basis just to integrate them to existing tracking pixels or floodlights in platforms like Google and Meta.

Import Media Plan Flows
Despite some concerns that time might be better spent improving UI functionality rather than building file import capabilities for media plan updates, the team ultimately agreed that this was a valuable direction. It would better support new accounts by making it easier to integrate their existing information into the platform.



Local currency Flows
After synthesizing findings from our user interviews, we needed to clearly show the engineering team where local currency would factor into the workflow. We used user flows to walk through key impact areas and provided supporting visuals to help align on functionality and context.

Wireframes
DSP TRACKING PIXELS
We encountered technical limitations when considering moving the pixel functionality from a modal to a full page. At the time, the platform architecture required content to be designated specifically for either a modal or a page—there was no modular system in place to support reuse across both. To support discussions with the team, I created simple wireframes to help visualize how this change could potentially be implemented.



Solution
DSP Tracking Pixels


Import Media Plan
Media Plan Approval Email Notifications

Outcomes
Tracking Pixels
Usage data shows that while the majority of users still create pixels from within a campaign, about one-third are now leveraging the ability to create pixels independently. Notably, the top three user segments utilizing this feature are among our largest customers. However, a recent user interview revealed that some users are still unaware of this capability, suggesting a need for increased visibility and education around the feature.
Import Media Plan
Adoption has increased since the feature’s release, particularly after we enhanced the import process to allow users to correct errors during file upload. Usage trends indicate higher activity toward the end and beginning of the year, suggesting that the import functionality is especially valuable during campaign planning phases.
Internationalization Project
Although the local currency and time zone functionality was initially delayed, it is now being picked up by another team. This feature was successfully implemented in our standalone DSP application, where it has been especially valuable for our global customers in Latin America.

Global Asset Management Creative Library exploration


